Préambule
En 2023, plus de 13 000 étudiant·es et membres du personnel des établissement d’enseignement supérieur (universités, hautes écoles et écoles supérieures des arts) ont participé à l’enquête BEHAVES, acronymes pour Bien-être, Harcèlement et Violences dans l’Enseignement Supérieur. L’objectif de cette étude était d’établir un état des lieux des situations de harcèlement et violences au sein des établissements d’enseignement supérieur ainsi que les dispositifs internes mis en place.
Les résultats de cette étude ont abouti à des actions concrètes telles que la création de cellules d’écoute et d’accompagnement au sein 5 Pôles académiques[1]. La mise en place de ces cellules est possible grâce à une subvention, prévue par le décret-programme du 16 juillet 2025 portant sur diverses dispositions relatives à l’Enseignement, aux Bâtiments scolaires et aux Relations intra-belges. Dans le cadre de la lutte contre le harcèlement, les violences sexistes et sexuelles et les discriminations dans l’enseignement supérieur, la Fédération Wallonie-Bruxelles accorde une subvention à hauteur de 120.000€ [2] à chaque Pôle.
C’est dans cette dynamique qu’a été créée la cellule Say it, elle permet de répondre aux besoins des étudiants·es, à savoir entre autres pouvoir s’exprimer hors du cadre de leur établissement. Say it se veut être un espace neutre, indépendant et confidentiel d’écoute, de soutien et d’orientation face aux situations de discrimination, harcèlement, violences sexistes ou sexuelles.
Indépendante de tout établissement d’enseignement supérieur, elle agit dans le respect du secret professionnel, de la dignité des personnes et de la législation belge en matière d’égalité et de protection. Une juriste et une psychologue engagées à mi-temps assurent la mise en place de la cellule, l’accueil et l’accompagnement des étudiant·es ainsi que la prévention et sensibilisation de ces problématiques auprès des étudiant·es des établissements.
Bien que la cellule soit indépendante des établissements d’enseignement supérieur, elle s’inscrit dans une démarche résolument complémentaire à celle de ces institutions.
Say it constitue une porte d’entrée supplémentaire pour les étudiant·es, une possibilité de plus d’être écouté·e, accompagné·e et orienté·e. Cette démarche ne remet en aucun cas en question les capacités ou l’engagement des EES à agir face aux problématiques rencontrées par les étudiant·es. Elle vise au contraire à élargir les possibilités de soutien, afin de garantir à chacun·e l’accès à une aide adaptée.
Les établissements d’enseignement supérieur disposent de leurs propres ressources et dispositifs pour faire face à ces situations, la cellule en dispose également. L’enjeu est donc de mettre ces ressources en commun, dans une logique de collaboration, car le constat des problématiques est global et partagé, et les objectifs poursuivis sont les mêmes : le bien-être et la protection des étudiant·es.
Cette complémentarité se traduit notamment par le pilotage de la structure Say it par les EES partenaires du Pôle hainuyer, tout en garantissant le respect strict de l’indépendance de la cellule et l’anonymisation des données personnelles des étudiant·es.
La charte
Article 1 – Définitions
Pour l’application de la présente charte de fonctionnement, il y a lieu d’entendre par :
- Cellule : cellule Say it. d’écoute et d’accompagnement;
- Etablissement : les établissements d’enseignement supérieur de plein exercice implantés sur le territoire de la province de Hainaut qui composent le Pôle hainuyer. Soit 3 Universités, 3 Hautes Écoles et 3 Écoles supérieures des Arts (liste complète des institutions partenaires) ;
- Etudiant·es : toute personne inscrite au sein d’un établissement d’enseignement supérieur du Hainaut listé ci-dessus, y compris les doctorant·es ;
- Discrimination : la discrimination consiste à traiter différemment (sans justification) des personnes ou des groupes en raison de critères protégés. Les critères protégés sont, par exemple, la couleur de peau, l’âge, l’orientation sexuelle ou le handicap. Une personne discriminée est traitée moins favorablement que d’autres dans une situation comparable et ce sans raison valable[3] ;
- Harcèlement : le harcèlement est un ensemble d’actes et/ou de comportements répétitifs et incessants perpétrés par l’auteur sur sa victime afin de porter atteinte à sa tranquillité, à son bien-être ou à sa dignité. Le harcèlement peut être verbal (insultes, critiques sur le corps de la victime, menaces), non-verbal (regards insistants et intrusifs, suivre ou traquer sa victime) ou encore physique (agressions physiques, toucher des vêtements, des cheveux ou autres parties du corps sans le consentement de la victime) ;
Ces actes peuvent avoir un caractère sexuel ou non. Ils peuvent se produire à la maison, à l’école, au travail ou en ligne[4] ;
- Violences sexistes et sexuelles (VSS) :
- Les violences sexistes désignent les actes préjudiciables commis à l’encontre d’un individu sur la base de son genre. Ces violences sont ancrées dans les inégalités de genre, l’abus de pouvoir et les normes pernicieuses[5] ;
- Les violences sexuelles hands-off désignent les comportements sexuels sans contact physique. Il peut s’agir d’insultes à caractère sexuel, de harcèlement sexuel (par exemple dans la rue ou sur le lieu de travail), de formes de violences sexuelles numériques (telles que l’envoi de dick pics[6] non sollicité, la création et la diffusion de deepnudes[7] sans consentement, le fait d’épier quelqu’un via une webcam, etc.)[8] ;
- Les violences sexuelles hands-on désignent les comportements sexuels qui impliquent un contact physique. Il peut s’agir d’attouchements, du fait d’embrasser une personne contre son gré ou d’un viol[9] ;
- Victime[10] : Toute personne qui a subi un préjudice, un dommage (corporel, matériel ou moral) ;
- Témoin[11] : Personne qui a vu ou entendu quelque chose, et qui peut éventuellement le certifier, le rapporter ;
- Auteur·e[12]/personne se questionnant quant à un comportement possiblement problématique : Personne qui a accompli une action, à qui l’on attribue la responsabilité d’un acte répréhensible ou dommageable.
Un comportement inapproprié est entendu comme toute action violent les normes morales les plus largement acceptées au sein d’une organisation. Il peut s’agir de sexisme, discrimination, racisme, violence directe, toute promiscuité gênante, gestes déplacés, tout propos à connotation sexuelle ou sexiste, pression psychologique ou physique, attaques, menaces, agression verbale (jurons, insultes), ou violence physique, etc.
Article 2 – Valeurs et principes
Say it repose sur les principes suivants :
- Respect et non-jugement – chaque parole est accueillie avec bienveillance ;
- Neutralité et indépendance – La cellule ne relève d’aucun établissement d’enseignement et n’en dépend pas dans son fonctionnement ou ses prises de décision. Elle travaille toutefois en lien avec les établissements, dans une logique de complémentarité, notamment pour la lutte contre les problématiques de la cellule et l’orientation vers des dispositifs internes lorsque cela est pertinent et souhaité par l’étudiant·e ;
- Confidentialité – les échanges au sein de la cellule sont strictement confidentiels, dans le respect du secret professionnel[13] partagé ;
- Consentement libre et éclairé – toute démarche repose sur le consentement libre et éclairé de la personne. Rien n’est imposé ; son autonomie et ses choix sont pleinement respectés ;
- Gratuité – nos services sont gratuits pour tous·tes les étudiant·e·s ;
- Inclusivité – nos services sont offerts à tous·tes les étudiant·e·s sans distinction de genre, d’orientation sexuelle, d’origine, de religion, ni de situation de handicap.
Article 3 – Missions et limites d’intervention
Say it a pour missions d’(e) :
- Prendre en charge, sur un plan psychologique et juridique, les victimes, les témoins, les tiers, les personnes mises en cause et les auteur·es présumé·es ainsi que les personnes se questionnant quant à leur comportement possiblement problématique ;
- Assurer l’accueil et l’écoute active des étudiant·es victimes, témoins, auteur·es présumé·es ou les personnes se questionnant quant à un comportement possiblement problématique ;
- De les accompagner psychologiquement et juridiquement ;
- Réorienter vers les services adéquats ;
- Informer sur les droits et les démarches possibles ;
- Informer sur le cadre légal et institutionnel ;
- De contribuer à la prévention et sensibilisation des violences et discriminations en milieu étudiant ;
- Assurer sa formation continue.
Limites aux missions :
Say it n’est ni un organe disciplinaire, ni judiciaire. Elle ne peut mener des enquêtes judiciaires ou juger la véracité des faits, car ces aspects relèvent des autorités policières ou judiciaires.
Par ailleurs, elle n’intervient pas dans les décisions portant sur les sanctions éventuelles, car celles-ci relèvent, le cas échéant, des autorités académiques et/ou du pouvoir organisateur de l’institution concernée.
Say it n’impose aucune démarche, mais accompagne la personne dans ses choix. Elle peut orienter vers les services compétents (Unia, CPVS, police, etc.) selon la volonté exprimée.
Cette structure n’a pas pour compétence d’assurer un suivi psychologique ou thérapeutique à long terme, ni de poser un diagnostic médical.
Article 4 – Champ d’application
Say it s’adresse à toute personne étudiante inscrite dans un établissement d’enseignement supérieur ou artistique du Hainaut qui pense être victime, témoin ou auteur·e ainsi que les personnes se questionnant quant à un comportement possiblement problématique.
Les faits peuvent :
- Être survenus dans le cadre d’activités académiques ou hors académiques (stage, job étudiant, en rue, etc.) ;
- Avoir impliqué une personne de l’institution ou non (étudiant·e, enseignant·e, personnel, intervenant·e, membre de la famille, ami·e, etc.) ;
- Être liés à l’environnement numérique ou non (réseaux sociaux, boîte mail, etc.).
Situations concernées (liste non exhaustive)
- Propos ou comportements sexistes, racistes, homophobes, transphobes, validistes ;
- Harcèlement moral ou sexuel ;
- Violences sexuelles (attouchements, viol, contrainte, etc.) ;
- Diffusion d’images intimes sans consentement ;
- Discriminations liées au genre, à l’origine, au handicap, à l’apparence, etc.
Limite du champ d’application
Say it s’adresse exclusivement aux étudiant·es. Son champ d’intervention se limite donc à l’accueil, l’écoute et l’accompagnement des personnes inscrites dans un cursus d’études au sein d’un des établissements d’enseignement supérieur du Hainaut. Les membres du personnel ou toute autre personne extérieure ne relèvent pas de la compétence de cette cellule. Certains établissements disposent de dispositifs internes ou de cellules spécifiques. En complément, diverses associations et services d’aide externes (numéros d’écoute, structures spécialisées, etc.) peuvent également offrir un accompagnement adapté à ces publics.
Pour toute situation ou demande ne relevant pas du champ d’intervention de la cellule, un répertoire de ressources externes (associations d’aide, services spécialisés, numéros d’urgence, etc.) est mis à disposition sur le site du Pôle hainuyer dans l’onglet “Say it.”
Article 5 – Composition
La cellule est composée d’:
- Une juriste, Manon LEBUTTE, diplômée d’un master en droit à finalité spécialisée en droit civil et pénal, contribuant à l’analyse et à la compréhension des situations relevant du cadre légal. Son engagement en faveur des droits des femmes et dans la lutte contre les violences sexistes et sexuelles renforce l’approche éthique et inclusive de la cellule.
- Une psychologue clinicienne, Séréna DEPRIESTRE, diplômée d’un master en psychologie clinique et psychopathologie, proposant un accompagnement basé sur l’écoute active et la compréhension du vécu psychologique, avec une attention particulière portée aux situations pouvant comporter une dimension traumatique.
Ces deux professionnelles peuvent être amenées à travailler ensemble lors d’actions de prévention ou de prise en charge de cas particuliers. Elles ont dès lors toutes deux, en respectant de strictes conditions, accès aux données personnelles des étudiant·es consultant la cellule, dans le cadre du secret professionnel partagé, lorsque c’est nécessaire. Toutefois, les informations cliniques ne sont connues que par la psychologue.
Article 6 – Modalités d’accès
Say it est accessible sur prise de rendez-vous avec une possibilité d’anonymat (création d’une adresse mail fictive ou nom d’emprunt) :
- Par mail : sayit@polehainuyer.be
- Par téléphone : 0470 91 48 74
- Via le formulaire sécurisé du site du pôle hainuyer dans l’onglet “Say it.”
Les prises en charge en présentiel se tiennent au n°16, Rue du Grand Trou Oudart, 7000 Mons dans le bâtiment “Les Ateliers de l’UCLouvain en Hainaut“. Les prises en charge en visioconférence se déroulent quant à elles sur la plateforme Teams. Les rendez-vous durent approximativement une heure.
Ces deux modalités de rendez-vous répondent à un aspect pratique, mais ne mettent en aucun cas en cause notre garantie de neutralité, d’indépendance et de confidentialité quant aux établissements.
Les membres de la cellule sont engagés à mi-temps, et ne sont par conséquent actifs que le lundi et mardi toute la journée ainsi que le mercredi matin. De ce fait, les réponses peuvent nécessiter un léger délai mais tout est mis en œuvre pour assurer un suivi réactif dans les 8 jours maximums.
Il est à préciser que le numéro de téléphone n’est pas une ligne d’écoute téléphonique d’urgence, il se peut donc que la cellule ne puisse pas répondre à cause d’un rendez-vous en cours ou de l’horaire d’ouverture.
En cas d’urgence, n’hésitez jamais à contacter :
- Urgence : 112
- Police : 101
- CPVS Charleroi : 071 92 41 00
- Prévention suicide : 0800 32 123
- SOS viol : 0800 98 100 (lu-ve 8h à 18h)
- Télé-accueil : 117
- Ecoute violences conjugales : 0800 30 030
- Un pass dans l’impasse : 0871 777 150
Article 7 – Prise en charge
Une fois la prise de rendez-vous effectuée via l’une des modalités d’accès reprises ci-dessus (cf. art.6), deux orientations sont possibles selon les besoins de l’étudiant·e.
La première approche de Say it consiste à prioritairement fixer un rendez-vous psychologique afin que la personne puisse être entendue et soutenue. A la suite de cet entretien, un rendez-vous juridique pourra être conseillé ou à tout le moins une réorientation si l’étudiant·e ne souhaite pas poursuivre son accompagnement avec Say it.
La seconde orientation consiste à directement solliciter un conseil juridique auprès de la juriste si l’étudiant·e ne ressent pas le besoin de prendre un rendez-vous psychologique.
Ce parcours de prise en charge est une suggestion, l’étudiant·e peut à tout moment ajouter un rendez-vous, ou l’annuler/modifier au moins 24 heures à l’avance.
La réorientation de l’étudiant·e peut s’effectuer vers l’établissement dans lequel l’étudiant·e est inscrit·e (avec son consentement) pour demander une intervention de l’établissement. Si cela n’est pas possible ou que la demande ne relève pas de nos missions, une réorientation vers des institutions externes avec un éventuel accompagnement est privilégiée.
Afin de faciliter la réorientation et d’assurer un suivi de la situation, un listing comprenant des numéros d’urgence, des tchats en ligne, des associations, des centres de prise en charge, etc. a été établi. Il est consultable sur ce site dans l’onglet « Numéros d’urgence » et dans l’onglet « Ressources externes ».
Pourquoi prendre un rendez-vous juridique ?
Ce rendez-vous te permet de comprendre ta situation d’un point de vue juridique : ce que dit la loi, quels sont tes droits et quelles pourraient être les sanctions éventuelles en cas de procédure. La juriste est là pour t’accompagner, t’aider à clarifier les options possibles et t’orienter dans tes démarches, qu’elles soient formelles ou informelles.
Que tu te présentes en tant que victime, témoin, auteur·e ou simplement parce que tu t’interroges sur un comportement possiblement problématique, cet échange t’offre un espace pour analyser ta situation à la lumière du cadre légal et envisager sereinement les suites possibles.
Pourquoi prendre un rendez-vous psychologique ?
Un rendez-vous psychologique te permet de mettre des mots sur ce que tu vis ou observes, et de comprendre la situation, que tu sois directement concerné·e, témoin ou impliqué·e dans un comportement problématique (harcèlement, discrimination ou VSS).
Ce temps te permet de déposer ce que tu traverses afin d’y voir plus clair et d’être plus serein·e pour envisager ensuite d’éventuelles pistes d’action, notamment avec la juriste.
C’est un espace où ton vécu peut être accueilli en toute sécurité, où on peut identifier et comprendre tes émotions et reconnaître de possibles symptômes traumatiques.
Enfin, tu peux y être accompagné·e dans l’orientation vers un suivi thérapeutique ou vers d’autres démarches, qu’elles soient formelles ou informelles.
Article 8 – Accompagnement vers les établissements d’enseignement supérieur
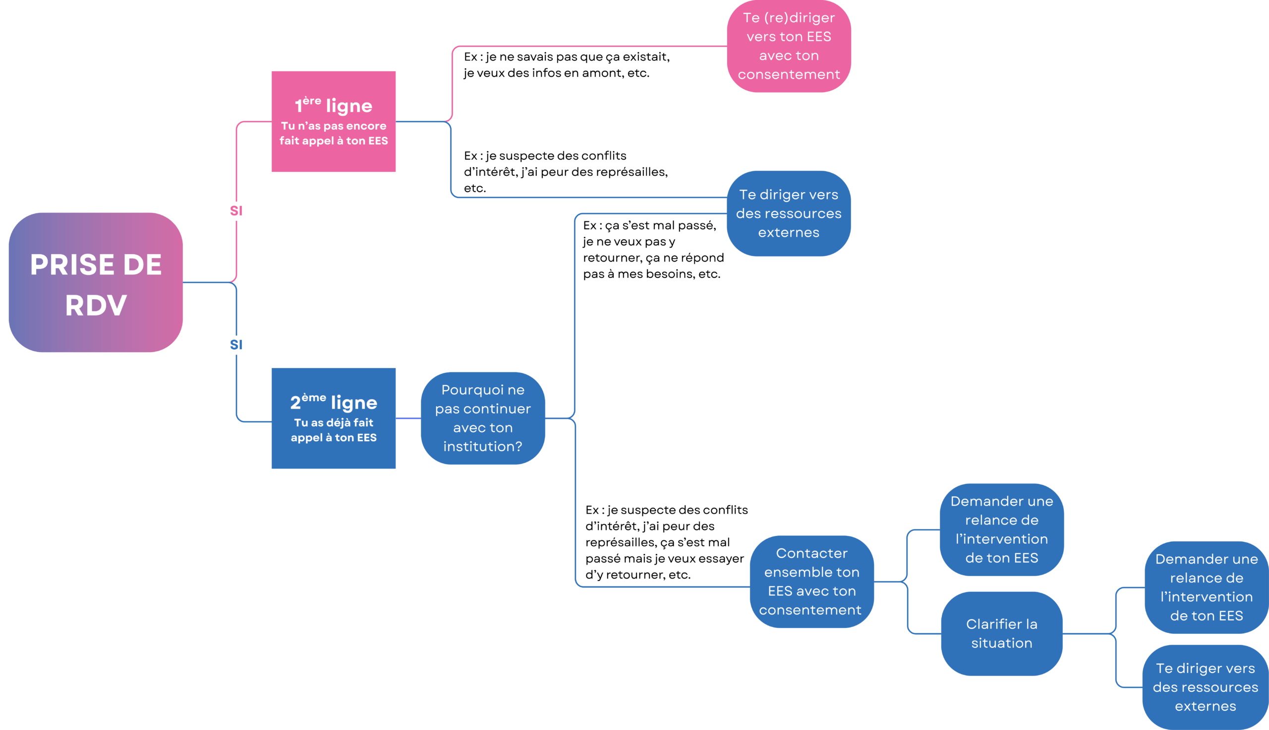
Say it affirme son indépendance hiérarchique par rapport aux EES et leur prise en charge des étudiant·es. Elle peut cependant (re)diriger l’étudiant·e vers son EES avec son consentement et si la situation s’y prête, comme expliqué sur le schéma ci-dessous. Il est à noter que la cellule n’a aucun pouvoir au sein des institutions et ne pourra en aucun cas déclencher une procédure au sein de l’établissement sans passer par les procédures existantes.
Say it peut agir en tant que première ou deuxième ligne d’accompagnement. Lorsqu’elle intervient en première ligne, elle informe l’étudiant·e des personnes ressources disponibles au sein de son EES et de l’intervention éventuellement prévue par l’EES selon son règlement. Avec le consentement de l’étudiant·e, la cellule peut le·la rediriger vers ces personnes ou cette intervention. Elle peut également orienter directement l’étudiant·e vers des ressources extérieures, telles que les services de police ou certaines asbl.
Lorsqu’elle agit en deuxième ligne, plusieurs situations peuvent se présenter :
- Si l’étudiant·e a rencontré ou rencontre un problème avec son EES (par exemple, l’intervention a eu lieu et s’est mal passée), Say it peut le·la redirige vers des ressources externes. Avec le consentement de l’étudiant·es, Say it peut également proposer de contacter l’EES afin de demander de (re)lancer l’intervention de l’EES selon ce qui est prévu par son règlement. Cette (re)lance permettrait de comprendre pourquoi celle-ci n’a pas abouti. À cette étape, la cellule peut accompagner dans la prise de contact auprès de l’EES concerné, afin d’éviter à l’étudiant·e de devoir recommencer les démarches seul·e, toujours avec son accord et son implication ;
- Si l’étudiant·e ne rencontre pas de difficulté avec son EES, Say it le·la redirige, avec son consentement, soit vers ce même EES soit vers une ressource externe appropriée ;
- Si l’étudiant·e ne souhaite pas passer par son EES, Say it l’oriente exclusivement vers des ressources externes.
Article 9 – Confidentialité
Toutes les informations partagées sont strictement confidentielles. Le secret professionnel est garanti par l’article 458 du Code pénal belge :
Art.458. “Les médecins, chirurgiens, officiers de santé, pharmaciens, sages-femmes et toutes autres personnes dépositaires, par état ou par profession, des secrets qu’on leur confie, qui, hors le cas où ils sont appelés à rendre témoignage en justice (ou devant une commission d’enquête parlementaire) et celui où la loi, le décret ou l’ordonnance les oblige ou les autorise à faire connaître ces secrets, les auront révélés, seront punis d’un emprisonnement d’un an à trois ans et d’une amende de cent euros à mille euros ou d’une de ces peines seulement”.
Les données personnelles sont traitées dans le respect du Règlement général sur la protection des données[14] (RGPD). Elles sont collectées et conservées de manière sécurisée, uniquement dans le cadre du suivi de la demande, et ne sont transmises à aucun tiers sans le consentement explicite de la personne concernée, sauf en cas de danger grave et imminent.
La cellule garantit le respect strict du secret professionnel. Toutes les informations confiées par les étudiant·es sont entièrement confidentielles et protégées. Aucune information n’est transmise à des personnes extérieures à Say it sans base légale ou sans l’accord de l’étudiant·e concerné·e.
Afin d’assurer un accompagnement de qualité et cohérent, les membres de Say it peuvent être amenés à travailler en équipe, selon le principe du secret professionnel partagé. Cela signifie que certaines informations peuvent être échangées uniquement entre les membres de la cellule, dans le but de mieux comprendre les situations et d’apporter un regard pluridisciplinaire. Le secret reste la règle, et le partage d’informations est toujours limité et encadré.
Ce secret professionnel partagé n’est pas prévu dans la loi et n’est en aucun cas une exception légale au secret professionnel. Toutefois, il est encadré par plusieurs codes de déontologie de professions du secteur médico-psycho-social et se doit de répondre à diverses conditions telles que ;
- Informer l’étudiant·e : dès le début de l’accompagnement, l’étudiant·e est informé·e que Say it fonctionne de manière collaborative et que certaines informations peuvent être partagées entre les membres de l’équipe. Cette information est donnée en toute transparence et peut être rappelée au cours du suivi.
- L’accord de l’étudiant·e : le partage d’informations se fait uniquement avec l’accord de l’étudiant·e. Un échange reste possible afin d’expliquer en quoi ce partage peut contribuer à un meilleur accompagnement.
- Un partage limité aux professionnels concernés : les informations sont partagées exclusivement entre des professionnel·les soumis au secret professionnel. Ce partage ne concerne que les personnes directement impliquées dans l’accompagnement de l’étudiant·e et n’autorise en aucun cas un échange généralisé d’informations.
- Une intervention dans le cadre de la même mission : le partage d’informations est limité aux professionnel·les qui interviennent auprès du·de la même étudiant·e, dans le cadre d’une mission commune et avec un objectif partagé d’accompagnement.
- Dans l’intérêt de l’étudiant·e : seules les informations strictement nécessaires et utiles à l’accompagnement peuvent être partagées. Le partage se fait toujours dans l’intérêt de l’étudiant·e et jamais pour des raisons personnelles ou de confort professionnel. D’autres espaces, comme la supervision, peuvent être utilisés par les professionnel·les en respectant l’anonymat.
Quelles informations sont secrètes ?
- Tout ce qui est confié explicitement ou tacitement à la personne de confiance ;
- Toutes les informations vues ou entendues ;
- Les informations relatives aux tiers ;
- Les secrets de fabrication, tels que les formules d’un médicament[15].
Article 10 – Engagements
La cellule Say it s’engage à :
- Offrir une écoute bienveillante, respectueuse et inclusive ;
- Garantir l’indépendance et la neutralité de son action ;
- Assurer la formation continue de ses intervenant·es ;
- Collaborer avec les acteur·rices de la prévention en Hainaut ;
- Répondre dans les meilleurs délais, compte tenu du contrat à mi-temps.
Les personnes accompagnées s’engagent à :
- Respecter la confidentialité des échanges ;
- Adopter un comportement respectueux envers les professionnelles ;
- Prévenir au moins 24 heures à l’avance en cas d’annulation/modification de rendez-vous.
Aucun comportement déplacé ne sera toléré par la cellule. Dans le cas contraire, la prise en charge prendra fin.
Article 11 – Evaluation et révision
La présente charte est adoptée à Mons le 5 janvier 2026.
Elle pourra être révisée tous les deux ans ou à la suite d’un changement légal ou institutionnel majeur.
SOURCES :
[1] Lieux de concertation et de dialogue entre établissements d’enseignement supérieur se trouvant dans une même zone géographique.
[2] Art. 93. Un financement d’un million d’euros est octroyé pour l’année budgétaire 2025 aux établissements d’enseignement supérieur de plein exercice et aux pôles académiques visés à l’article 15, § 1er, alinéa 1er, 55° du décret du 7 novembre 2013 définissant le paysage de l’enseignement supérieur et l’organisation académique des études. Ce financement vise à :
[…]
3° octroyer un montant de 120.000 euros à chaque pôle académique pour leur permettre de développer des lieux d’écoute indépendants des établissements d’enseignement supérieur de plein exercice et des politiques de lutte contre le harcèlement, les discriminations ou les violences sexistes ou sexuelles […].
[3] UNIA, “Qu’est-ce que la discrimination ?”, disponible sur www.unia.be, s.d., consulté le 27 octobre 2025.
[4] JUSTIFIT, “Droit pénal : Tout savoir sur le harcèlement en Belgique”, disponible sur www.justifit.be, 17 janvier 2025.
[5] UNHCR, “Violence sexuelle et sexiste”, disponible sur www.unhcr.org, s.d., consulté le 22 décembre 2025.
[6] Photographie de pénis, généralement en érection, envoyée par internet (réseaux sociaux, messageries privées, etc.) souvent non-sollicitée.
[7] Fausses images ou vidéos à caractère sexuel créées à l’aide de l’intelligence artificielle, donnant l’impression qu’une personne est représentée nue ou qu’elle dit ou fait quelque chose qui n’a jamais eu lieu en réalité (childfocus.be).
[8] INSTITUT POUR L’EGALITE DES FEMMES ET DES HOMMES, “Qu’est-ce que les violences sexuelles”, disponible sur igvm-iefh.belgium.be, s.d., consulté le 22 décembre 2025.
[9] Ibidem.
[10] LAROUSSE, “Victime”, disponible sur www.larousse.fr, s.d., consulté le 22 décembre 2025.
[11] LAROUSSE, “Témoin”, disponible sur www.larousse.fr, s.d., consulté le 22 décembre 2025.
[12] LAROUSSE, “Auteur”, disponible sur www.larousse.fr, s.d., consulté le 22 décembre 2025.
[13] C. pén., art. 458 (v. “Art.9 – Confidentialité”, p. 10).
[14] Règlement (UE) 2016/679 du Parlement européen et du Conseil, du 27 avril 2016, relatif à la protection des personnes physiques à l’égard du traitement des données à caractère personnel et à la libre circulation de ces données, disponible sur eur-lex.europa.eu.
[15] BELGIUM.BE,Service public fédéral Belge, “Le secret professionnel”, disponible sur www.belgium.be, s.d., consulté le 22 décembre 2025.
Consulter la version PDF :

